工程管理(自治区级一流本科专业建设点)
1.培养层次:本科
2.学制学位:4年/工学学士
3.培养目标:本专业贯彻党的教育方针,落实立德树人根本任务,坚持用核心价值观涵养大学生;树立“学生中心、产出导向、持续改进”办学理念,秉承“实基础、宽口径、强能力、重实践”培养定位,培养德智体美劳全面发展的社会主义建设者和接班人。学生毕业时需掌握土木工程建设领域的专业知识以及管理学、经济学、法律法规等多门交叉学科相应的基础理论和基本技能,具有良好的实践能力和创新精神、终身持续学习的良好习惯等,并能依托建筑信息模型(BIM)等现代化信息技术管理手段,在工程建设领域的企事业单位、相关政府部门从事建设项目全过程管理中的投资决策、勘察设计、施工及监理(项目管理)、造价咨询、工程审计等方面管理工作的高素质应用型人才。
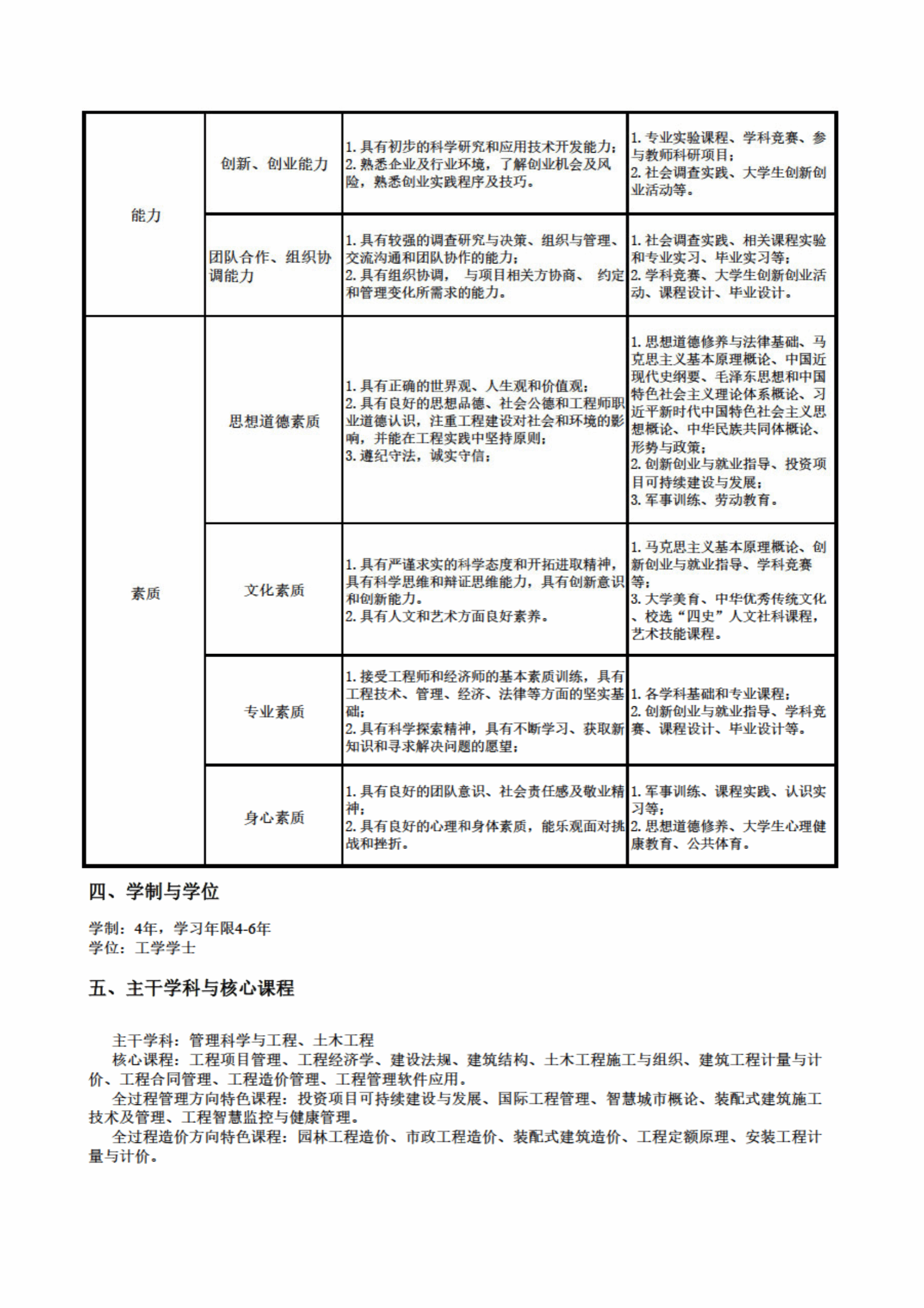
4.主要课程:工程项目管理、工程经济学、建设法规、建筑结构、土木工程施工与组织、建筑工程计量与计价、工程合同管理、工程造价管理、工程管理软件应用等。
5.就业方向:工程管理专业就业方向主要是国有、私营企业,就业方向涉及整个工程项目的全寿命周期的投资决策、勘察设计、施工及监理(项目管理)、造价咨询、工程审计及相关领域其他拓展岗位。
6.人才培养方案:









